Proses Inflamasi | PDF
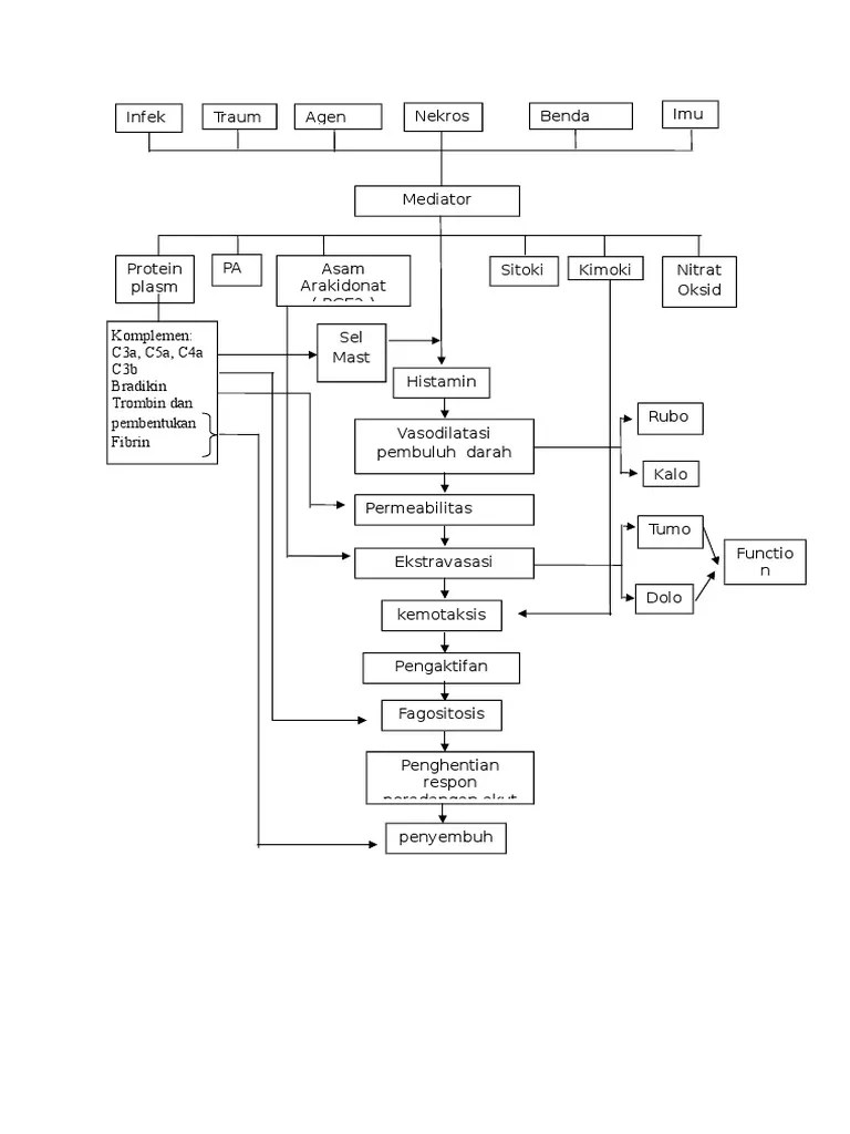
Bagan Inflamasi | PDF
Mekanisme Inflamasi | PDF
Bab 2. Inflamasi Dan Perbaikan | PDF
Mekanisme Peradangan | PDF

Mekanisme inflamasi – Moko Apt
Proses Terjadinya Radang | PDF
Radang | PDF
Untitled

Respon imun bawaan: Proses Inflamasi - YouTube

Proses Terjadinya Inflamasi Akut – Berbagi Informasi Mengenai Ilmu Veteriner
8 BAB II TINJAUAN PUSTAKA 2.1 Inflamasi Hati 2.1.1 Inflamasi Inflamasi adalah respon pertahanan terhadap jejas seluler pada jari
PG-KR-2017-119B Biologi XIb PDF.indd
BAB 2 TINJAUAN PUSTAKA 2.1 Inflamasi 2.1.1 Definisi Inflamasi Inflamasi atau radang merupakan proses fungsi pertahanan tubuh ter
Inflamasi Akut Dan Kronis | PDF

PROBLEM BASE LEARNING 1 BLOK BIOMEDIK 2 - ppt download
BAB II TINJAUAN PUSTAKA A. Proses Terjadinya Inflamasi Inflamasi adalah salah suatu respon terhadap cedera jaringan ataupun infe

Radang (Inflamasi) – den (to) sca || notes

INFEKSI & PERADANGAN DISUSUN OLEH : TITIK LESTARI. - ppt download
Rere Jurnal Inflamasi | PDF
![Mekanisme Lesu [PDF|TXT]](https://i3.wp.com/html.pdfcookie.com/02/2019/10/17/3lkzenr5znlk/bg1.jpg)
Mekanisme Lesu [PDF|TXT]
Jual FLAVONOIDS, INFLAMATION & CANCER - Kekuatan Flavonoid untuk Peradangan & Kanker Indonesia|Shopee Indonesia

Mekanisme Terjadinya Radang PSYCHOLOGYMANIA
Tanda Dan Gejala Inflamasi | PDF
![Kolesistitis (Radang Kandung Empedu) .Jika kemudian ditemukan bahwa kasus kolesistitis ini terkait batu empedu, tindakan pilihan adalah pembedahan. Pertimbangan utamanya adalah karena - [PDF Document]](https://i3.wp.com/demo.fdokumen.com/img/378x509/reader018/reader/2019122720/5a7287707f8b9a9d538da32e/r-1.jpg)
Kolesistitis (Radang Kandung Empedu) .Jika kemudian ditemukan bahwa kasus kolesistitis ini terkait batu empedu, tindakan pilihan adalah pembedahan. Pertimbangan utamanya adalah karena - [PDF Document]
![Makalah Inflamasi By.noviana,dkk1 [PDF|TXT]](https://i3.wp.com/html.pdfcookie.com/02/2020/01/28/9mlx6nezwpl7/bg12.jpg)
Makalah Inflamasi By.noviana,dkk1 [PDF|TXT]
Flavonoids, Inflamation Dan Cancer, Kekuatan Flavonoid Untuk Peradangan Dan Kanker | Shopee Indonesia